広島県廿日市市「はつかいち福祉ねっと」(事務局:市障害福祉課・市社会福祉協議会・きらりあ)のホームページです。
はつかいち福祉ねっと
MENU
メニューを飛ばす
ホーム
情報コーナー
視覚障がいのある方向けの情報
お役立ち情報
福祉ねっとの取組
情報提供
ねっと通信
きらりあ(相談窓口)
はつかいち福祉ねっと
全体会の案内
部会代表者会議
計画推進会議
障がい別会議
身体障がい部会
知的障がい部会
精神障がい部会
こども部会(⇒こども・発達支援部会へ)
課題別会議
こども・発達支援部会
医療的ケア児(者)部会
精神障がいにも対応した地域包括ケアシステム部会
相談支援部会
地域生活支援システム部会
特別支援学校進路関係機関連絡会
福祉就労事業所連絡会
訪問介護事業所連絡会
個別避難計画作成プロジェクト
権利擁護プロジェクト
余暇情報一覧作成ワーキング
“発達障害啓発週間”ワーキング
課題別会議(R5終了)
わかりやすい情報部会(R5終了)
手話言語&コミュニケーション条例プロジェクト(R5終了)
“障害者週間”ワーキング(R5終了)
当事者団体一覧
障がい別会議・課題別会議の取組
市内福祉サービス事業所一覧
福祉の魅力発信コーナー
問い合わせ先
R7年度 はつかいち福祉ねっと2月13日(金)全体会 資料
Blog
HOME
»
Blog »
福祉ねっとの取組
»
【ご案内】はつかいち福祉ねっと 2月の全体会について
【ご案内】はつかいち福祉ねっと 2月の全体会について
投稿日 : 2026年1月13日 | カテゴリー :
福祉ねっとの取組
,
全体会の案内
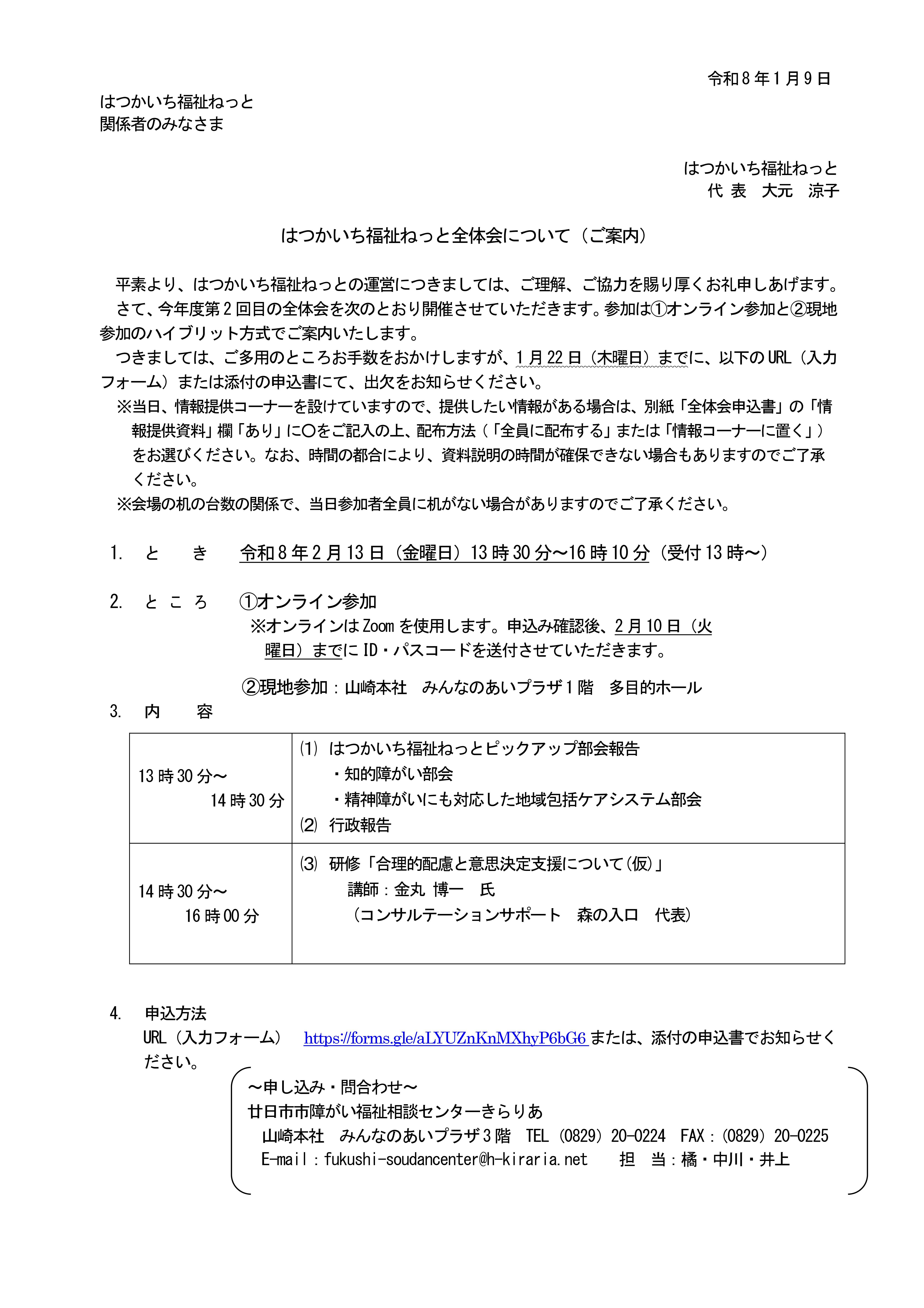
はつかいち福祉ねっとにて、今年度、第2回目の全体会を開催します。
詳細につきましては、案内をご確認ください。
案内をダウンロードする場合はこちらから↓↓
案内「全体会」(Wordファイル)
ダウンロード
←
【情報提供】「広島市視覚障害者情報センターまつり 2026」開催のご案内について
【情報提供】「第20回障害のある人の地域生活支援セミナー」開催のご案内について
→
カテゴリー
未分類
福祉ねっとの取組
全体会の案内
部会代表者会議の様子
計画推進会議の様子
視覚障がいのある方向けの各種情報
情報提供
障がい別会議・課題別会議の取組